来源:本站 作者:001 发布时间: 2023-12-11 10:03 浏览: 18838
带继电器的过压保护器电路原理图
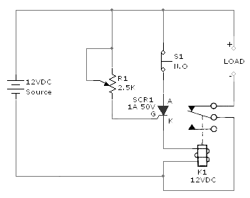
过压保护电路如下图所示。当电源出现过压时,该电路将断开受保护设备与电源的连接。
该电路使用可控硅整流器 (SCR) 和常闭 12V 继电器 K1。可控硅整流器与 12V 线路并联,以监控过压状况。该施加的信号由 SCR 的栅极感测。这是电路原理图:

只要施加的电压保持低于预设值,K1 的触点就会保持闭合状态,并且 SCR1 会保持关闭状态。当发生过压时,SCR1 将被触发,导致 K1 的触点打开并停止电流流向负载。 R1用于设置SCR1的触发点。
公司介绍:上海上继科技有限公司是一家专业从事电力系统继电保护及智能电网电力自动化产品的研发、设计、生产、销售和服务为一体的高科技公司。拥有资深继电保护专家团队和国内领先的检测仪器及校验设备。同时还引用国内外先进技术,来进行技术创新。本公司的产品广泛用于电力、工矿、铁路、建筑等国家重大工程输配变电系统上,产品远销东南亚及中东地区。产品通过国家继电保护及自动化设备质量监督检验中心检测,获得ISO9001国际质量体系认证。“科技创新,诚信务实”是公司的经营理念,本公司以高超的技术支持和对用户高度负责的售后服务赢得了输配电成套企业的信赖,且树立了良好的信誉。
公司主营:继电器(时间继电器,电压继电器,电流继电器,中间继电器,信号继电器,闪光继电器,冲击继电器,同步检查继电器,接地继电器,差动继电器,重合闸继电器,绝缘监视继电器,双位置继电器,模数化继电器),微机保护装置,电力仪表,智能操控装置
上海上继科技有限公司(专注电力保护继电器生产厂家)销售热线:021-57233089 QQ:1932551438
{以上内容仅供参考,上海上继科技有限公司有最终解释权}
更多继电器精彩文章——电压继电器在电路中起什么作用?
上一篇:电压继电器在电路中起什么作用?

